分享到:
 
 
当前位置: 首页>>新闻频道>>国际国内>>正文
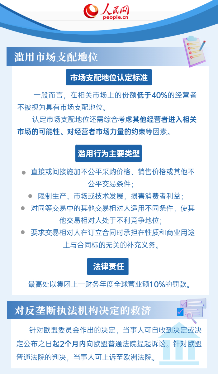
“企业海外反垄断合规指引”系列二
6张图了解欧盟反垄断法律法规
2026年01月30日 08时22分   人民网

近年来,我国企业国际化进程加速,越来越多企业“走出去”参与国际竞争。针对企业比较关心的海外反垄断合规问题,人民网联合市场监管总局反垄断二司特推出“企业海外反垄断合规指引”系列图解,按国别市场分类带您了解境外反垄断法律制度,为广大企业经营者提供参考。

来源:市场监管总局反垄断二司

设计/制作:郝帅

(责任编辑:梁艳)

关闭窗口

    主办单位:忻州日报社 晋ICP10003702 晋新网备案证编号:14083039 晋公网安备 14090202000008号

    律师提示:本网站所刊登的各种信息,均为忻州在线版权所有,未经协议授权,禁止下载使用,凡不注明出处的将追究法律责任。

    地址:山西省忻州市长征西街31号 热线:0350-3336505 电子邮箱:sxxzrbw@163.com