9月17日, J.D. Power(君迪)线上发布2020中国新能源汽车体验研究SM(NEVXI)最新成果。研究显示,随着新能源汽车市场发展步入快车道,新能源汽车品牌间的质量差距也在逐渐拉大,国际品牌新能源汽车新车质量处于领先地位,自主新势力品牌和传统自主品牌新能源汽车新车质量有待提高。2020年,新能源汽车车主平均抱怨的质量问题数为138个PP100((PP100问题数越低,质量越好)。传统自主品牌新能源汽车新车质量问题数(147个PP100)远高于国际品牌(112个PP100)和自主新势力品牌(126个PP100)。
插混车型质量抱怨低于纯电动车型
J.D. Power中国区汽车产品事业部总经理蔡明表示:“随着新能源汽车市场逐步由政策驱动转向政策和市场双轮驱动,品牌间的竞争将逐渐回归到产品实力的竞争。国际品牌和自主新势力品牌相较传统自主品牌而言更具资源整合优势,同时也更受资本市场青睐。传统自主品牌新能源汽车若要获得长久的生存能力,需加速技术和产品创新,努力提高产品质量。我们相信,假以时日,传统自主品牌新能源汽车定能迎头赶上。”
研究还显示,国际品牌新能源汽车在车身外观、信息娱乐系统、座椅、动力总成和车身内装等方面均优于自主新势力品牌和传统自主品牌新能源汽车,而自主新势力品牌在驾驶体验、空调和电池/充电等方面表现胜过传统自主品牌和国际品牌。
J.D. Power中国区新能源汽车服务解决方案副总裁任洪艳则强调:“国内外新势力品牌在外观设计、人机交互和技术创新方面更加突出,合资品牌在传统制作工艺和生产能力上更胜一筹。新能源汽车车主不仅希望车辆具有科技感和数字化属性,同样也对车辆本身的工艺和质量有一定的要求和期待。厂商需要明确自身优势和不足,补足短板,打磨出质量和科技感俱佳的产品。”

研究还发现,新能源汽车车主更年轻且对品牌更开放。90后新能源汽车车主占比从2019年的24%上升至今年的37%。品牌接受度方面,新能源汽车消费者表示能接受任何新能源汽车品牌的比例为78%,高出传统能源汽车消费者6个百分点;传统质量问题是新能源汽车车主抱怨的主要问题。新能源汽车车主抱怨最频繁的问题类别分别是车身外观(16%)、车身内装(13%)、信息娱乐系统(13%)和驾驶体验(13%)。其中,车内异味和胎噪问题位列行业前20大问题的前两位;插电混动车型质量抱怨低于纯电动车型。插电混动车型的质量问题数(121个PP100)低于纯电动车型22个PP100。其中,豪华插电混动车型在车身外观和信息娱乐系统等方面相较主流插电混动车型表现更为优异;小型纯电动车质量问题数远高于其他纯电动车型。小型纯电动车车主报告的平均问题数为164个PP100,远高于紧凑型纯电动车(141个PP100)、中型纯电动车(124个PP100)和大型纯电动车(116个PP100)。
上汽大众获插混质量第一,蔚来纯电动夺魁
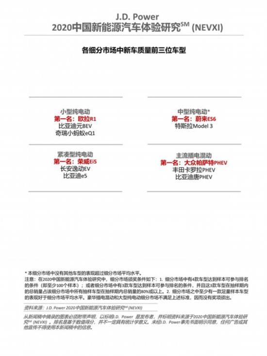
研究结果显示,上汽大众(105 个 PP100)获得插电混动车市场新车质量第一名,宝马(108个PP100)位列插电混动车市场第二位。蔚来(109 个 PP100)获得纯电动车市场新车质量第一名,特斯拉(113个PP100)和欧拉(129个PP100)位列纯电动车市场第二和第三位;车型层面,欧拉R1荣获小型纯电动细分市场第一;荣威Ei5荣获紧凑型纯电动细分市场第一;蔚来ES6摘得中型纯电动细分市场第一;大众帕萨特 PHEV 摘得主流插电混动细分市场第一;豪华插电混动和大型纯电动细分市场因为不满足细分市场颁奖条件,因而没有奖项颁出。


据了解,2020年度中国新能源汽车体验研究是2019年5月至2020年5月之间购车的3,267位车主的真实反馈。研究覆盖20个品牌的40款车型,数据收集工作于2020年5月至2020年7月间在28个中国主要省份进行。今年是J.D.Powe发布中国新能源汽车体验研究(NEVXI)的第二年,该研究统计和衡量了新能源汽车新车车主在2至6个月的拥车期内遇到的质量问题。2020年中国新能源汽车体验研究包含10大问题类别(配置/操控系统/仪表板、车身外观、车身内装、信息娱乐系统、座椅、驾驶体验、驾驶辅助、动力总成、电池/充电和空调)的236个问题点。(王金玉)
(责任编辑:蔡文斌)